Хочу сделать игру, 3Д-экшон, суть такова:
Берём xdestr, там есть понятие "xdestr", тоесть разрушаемый объект. Так вот надо добавить такое условие, что если более половины осколков xdestr'а лежат на земле - значит, он разрушен.
Далее у нас будут 2 типа xdestr - мост и башня. Домики набигают...
Внутри каждой башни будет вставлена автопушка, атакующая ближайших врагов. Она исчезает, если xdestr разрушен.
Мост просто преграждает путь (да, мутанты они не любят мосты), задерживая их миссию.
Внутри каждой башни будет вставлена автопушка, атакующая ближайших врагов. Она исчезает, если xdestr разрушен.
Мост просто преграждает путь (да, мутанты они не любят мосты), задерживая их миссию.
Игрок управляет стрелками, (бегает вперед-назад и вращается вправо--влево) стреляет камнями от первого лица (с некоторой задержкой между выстрелами), нанося урон. Если особо постараться, можно снести и свои сооружения.
Игрок не может выйти за границы области геймплея (оранжевый штрих).
Игрок не может выйти за границы области геймплея (оранжевый штрих).
Из зелёных точек наступают корованы вражеские монстры, они тоже стреляют камнями, продвигаясь по дорожкам к их целевой точке, пытаясь уничтожить все xdestr'ы на пути. У них есть определенное здоровье.
С каждой волной сила монстров увеличивается, но каждый раз как продержался, чинят любой разрушеный или побитый xdestr.
Ну и собственно, интерес заключается в том, что после атак ваши сооружения превращаются в кашу осколков и камней-патронов ))
P.S. Я дждва годжа жду такужю игржу.
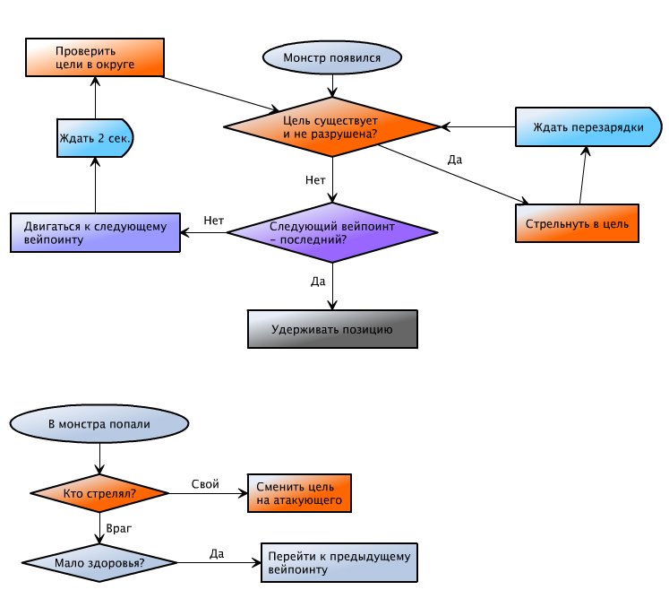
Интеллект монстров
Собственно, описан данным алгоритмом.

WC3






Хотя не помню, если я сделал абсолютное позиционирование - то нет
Ред. Diaboliko
Сча пересмотрю, мож дойдет
Ред. ScorpioT1000
Ред. Diaboliko
Мм... Проблема в превращении в мясо моста?) Хотя где тут проблема... Мост стоит/уничтожен, ок. А трабл в чем?)
Ред. ScorpioT1000